課程計畫專區
跳到主要內容區
您的瀏覽器不支援JavaScript功能,若網頁功能無法正常使用時,請開啟瀏覽器JavaScript狀態
:::
搜尋
資訊分類清單
學校簡介
學校基本資料
歷任校長、家長會長
篳路藍縷的創校歷程
本校特色
交通位置
行政處室
校長室
教務處
總務處
學輔處
健康中心
幼兒園
會計室
學生申訴評議委員會
榮譽金榜
班級網頁
一年甲班
二年甲班
三年甲班
四年甲班
五年甲班
六年甲班
牡丹幼兒園
牡丹facebook
牡丹家庭教育活動fb
牡丹母語日
牡丹附幼母語教學網
牡丹英語日
課程計畫專區
公開授課專區
防災教育專區
家庭教育專區網頁
主題閱讀區
健康促進專區
校外人士協助教學或活動專區
活動宣導
:::
首頁
課程計畫專區
課程計畫專區
課程計畫專區
字體大小調整
小
中
大
您的瀏覽器不支援JavaScript功能,若網頁功能無法正常使用時,請開啟瀏覽器JavaScript狀態
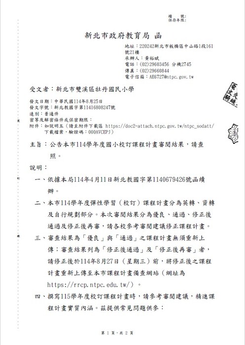
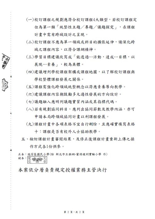
1.發文日期:中華民國114年8月25日 2.發文字號:新北教國字第11416808247號 3.新北市國中小課程計畫備查資源網 https://rrcp.ntpc.edu.tw/
登入成功
Close (Esc)
Share
Toggle fullscreen
Zoom in/out
Previous (arrow left)
Next (arrow right)